
今日需要关注的数据有,德国1月IFO商业景气指数和美国11月耐用品订单月率初值。
炒股就看金麒麟分析师研报,泰斗,专科,实时,全面,助您挖掘后劲主题契机!
夜深突发!董事长失联,“不细目具体原因”,股价承接三天跌停;公司正在预重整要道期,拟2.9亿元收购拉萨啤酒50%股权
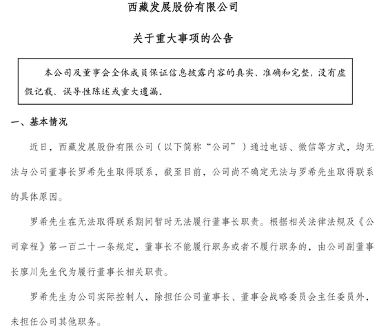
4月2日晚间,ST西发(维权)(000752)发布公告,近日公司无法与董事长罗希获得关联,导致其暂时无法履行董事长职责。
左证关联法律律例及公司礼貌,副董事长廖川代为履行董事长关联职责。罗希为公司实践戒指东谈主,未担任其他职务。
公告指出,公司的戒指权未发生变化,其他董事及高档管束东谈主员平方履职,董事会仍有8名董事平方运作,孤立董事东谈主数安妥条件。
公司现在处于预重整阶段,正在合作法院及临时管束东谈主开展关联责任。尽管未发现顺利对预重整或紧要金钱重组酿成紧要不利影响的事项,但公司能否顺利进入重整设施仍存在不细目性,存在重整失败被宣告停业的风险。
现在,罗希通过旗下西藏盛邦控股有限公司,握有ST西发3361.32万股,占上市公司总股本12.74%,为上市公司实践戒指东谈主。现在,罗希除担任公司董事长、董事会计谋委员会主任委员外,未担任公司其他职务。
2024年年报露馅,罗希,中国籍,无境外始终居留权。1973年10月生,硕士。曾在四川省赛特电子有限公司、四川省盛邦投资有限公司、北京万博智业信息本领有限公司任职。2020年1月于今任西藏发展股份有限公司董事长。
2024年,罗希税前总酬劳为91.93万元。
代为履职的廖川1971年6月诞生,重庆大学机械工程工学学士,西南财经大学工商管束硕士,电子工程专科工程师。1993年8月至2001年7月,任四川省微电子本领运用工程有限公司表情司理,1998年11月获得电子工程专科工程师职称;2001年7月至2004年3月,任四川川微电子系统工程有限公司副总司理兼总工程师;2025年2月于今,任西藏发展股份有限公司副董事长。
贵寓露馅,西藏发展股份有限公司主贸易务为啤酒的出产与销售,主要居品为拉萨啤酒。
4月1日、2日,ST西发股票均跌停,4月3日,该公司股票开盘跌停。
珺牛资本
1月29日,ST西发发布事迹预报,瞻望2025年归母净利润1.1亿元—1.6亿元,按周配资炒股同比增长319.91%—510.77%。2025年,公司及控股子公司西藏拉萨啤酒有限公司收回大额应收款转回坏账准备致信用减值失掉同比大幅减少,是陈诉期包摄于母公司激动净利润大幅增长的主要原因。
与此同期,公司的扣非净利润瞻望在2000万元至2700万元区间,同比小幅下落,主要因公司为支吾区域阛阓竞争加大了阛阓执行与销售用度进入,并处于股权重组收购和重整期间,管束用度有所飞腾。
早在2023年7月,公司收到西藏自治区拉萨市中级东谈主民法院投递的《决定书》,经债权东谈主央求,拉萨中院决定对公司进行预重整,并指定上海市锦天城讼师事务所担任公司预重整临时管束东谈主,具体防卫开展各项责任。
历程长达2年的恭候,ST西发预重整获得骨子性发达。2025年12月,ST西发公告称,公司与重整投资东谈主签署了《重整投资公约》。参与公司这次重整的投资东谈主共为24家,产业投资东谈主为西藏盛邦发展有限公司,其余23家为财务投资东谈主。现在,公司仍在照章合作法院及临时管束东谈主开展关联责任。
因公司原控股激动天易隆兴资金占用事项涉及《深圳证券来去所股票上市司法》关联规章情形,ST西发股票自2019年4月10日被实行其他风险警示。
本年3月25日,公司公告称,2021年第三次临时激动大会审议通过了《对于资金占用惩处决策的议案》。上市公司将因资金占用事项对天易隆兴享有的约740万元债权转让予控股激动西藏盛邦控股有限公司(以下简称“盛邦控股”),盛邦控股已一次性完成转让对价支付,公司原控股激动天易隆兴对上市公司的资金占用余额约740万元得以退回。
公司2025年第二次临时激动会审议通过了《对于资金占用惩处决策的议案》,对于时任控股激动及关联方占用上市公司及拉萨啤酒资金3.31亿元,其中盛邦控股以其对公司享有的1.50亿元债权代资金占用主体赔偿1.50亿元占用;由重整投资东谈主代偿的1.81亿元资金代资金占用主体已差别偿还给上市公司及拉萨啤酒。为止本公告败露日,时任控股激动及关联方等关联主体对上市公司的资金占用3.31亿元通过现款及债权赔偿的方法沿路得以退回完了。
历程上述退回整改递次,公司原控股激动、时任控股激动及关联方资金占用问题已整改完了,公司已不存在资金占用情形。
此外,公司在3月25日公告了紧要金钱重组的最新发达,公司拟以现款方法购买嘉士伯国外有限公司所握有的拉萨啤酒50%的股权,公司称,本次来去关联议案尚需提交激动会审议通事后才可实施。
本年1月29日,ST西发公告称拟以现款2.92亿元收购嘉士伯握有的拉萨啤酒50%股权。
此前,嘉士伯所握西藏拉萨啤酒股权曾现股权转让纠纷。左证最新公告,经与嘉士伯握有西藏拉萨啤酒50%股权优先购买权案的关联方谈合实业协商,ST西发在本次来去激动会审议通过且法院出具《民事联合书》后向谈合实业支付3500万元息争金。谈合实业将不从新拿告状讼。这也为这次收购取销了来去龙套。
早在客岁7月,ST西发就发布了《对于来去处于谈判阶段的指示性公告》,左证公告,ST西发自己握有西藏拉萨啤酒50%股权,为拉萨啤酒控股激动。为更好地聚焦实业、超越主业、专注专科,拟谈判以支付现款的方法收购嘉士伯国外有限公司握有拉萨啤酒的另50%股权。2004年,ST西发与嘉士伯结伙诞生了西藏拉萨啤酒,两边各握股50%。
西藏拉萨啤酒是ST西发的利润支握。2024年,拉萨啤酒终了贸易收入3.9亿元,终了净利润1.02亿元,成为ST西发扭亏为盈的要道点。2025年12月,西藏拉萨啤酒激当作出激动决议将向ST西发和嘉士伯差别分成6000万元。
(本文不组成任何投资提倡,据此操格调险自担)
海量资讯、精确解读,尽在新浪财经APP
背负裁剪:高佳 启盈优配
优配网官网富腾优配珺牛资本2026配资平台迎尚网配资驰盈策略提示:文章来自网络,不代表本站观点。